2023年第三季度,在学院广大教师的共同努力下,科研成果产出取得了良好成效,特别是在高水平论文方面,以下我们把部分科研成果与大家分享。
让我们一起来看看吧!
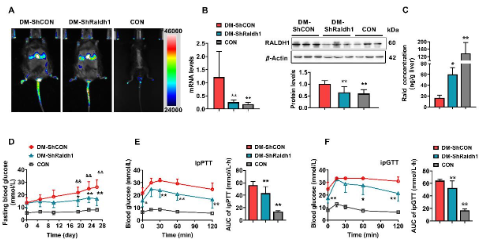
01.刘李/刘晓东团队揭示肝视黄醛缺乏对糖尿病进程影响及其全新机制
研究团队在体内(先天性糖尿病db/db小鼠,高脂饮食诱导的肥胖小鼠)体外(人原代肝细胞,油酸培养的HepG2细胞)均展开了系统性的研究,验证了糖尿病状态下肝RALDH1存在显著上调及其导致的肝脏视黄醛缺乏,并发现视黄醛治疗或肝脏RALDH1沉默可以抑制糖尿病状态下亢进的糖异生及其关键酶PCK1和G6PC表达并因此降低小鼠空腹血糖并减缓糖尿病进程。机制研究发现视黄醛可以作为RXR拮抗剂,在肝细胞上抑制RXR/DR1介导的PCK1和G6PC表达,同时其也可作为RAR的部分激动剂,维持RAR的正常生理活性,证实了其在糖稳态调控中的重要作用。基于上述发现研究团队提出了一个全新的糖尿病发展的可能机制,即糖尿病状态下肝视黄醛缺乏导致RXR过度激活,从而增强肝糖异生而升高血糖加速糖尿病进程。

示意图
论文信息:Yang H., Su M., Liu M., et al. Hepatic retinaldehyde deficiency is involved in diabetes deterioration by enhancing PCK1- and G6PC-mediated gluconeogenesis. Acta Pharmaceutica Sinica B. 2023, https://doi.org/10.1016/j.apsb.2023.06.014
02.姜虎林团队首次构建一种基于间充质干细胞(MSC)的纳米工程平台(MSCs-Lip@NCAF)用于治疗严重肺纤维化
肺纤维化(PF)是一种发病率和死亡率显著且与年龄相关的间质性肺病,FDA批准的药物可以减缓PF的进展,但由于药物的积累不足和II型肺泡上皮细胞(AEC II)的广泛坏死,治疗患有严重纤维化的老年患者是无效的。研究团队通过将间充质干细胞与负载尼达尼布的I型胶原酶修饰脂质体进行生物偶联,构建了一个基于间充质干细胞(MSC)的纳米工程平台(MSCs-Lip@NCAF)用于治疗严重的纤维化。MSCs能使MSCs-Lip@NCAF显著靶向聚集于纤维化肺,然后Lip@NCAF被释放。随后Lip@NCAF消融胶原纤维,将尼达尼布输送到成纤维细胞中,并抑制成纤维细胞的过度激活。MSCs分化为AEC II以修复肺泡结构,并最终促进衰老小鼠受损肺部的再生。该研究结果表明MSCs-Lip@NCAF可作为PF治疗的有前景的候选治疗药物,尤其是在老年患者中。

示意图:工程化干细胞治疗年轻与老年纤维化
论文信息:Han M., He X., Tang L., et al. Nanoengineered mesenchymal stem cell therapy for pulmonary fibrosis in young and aged mice. Science Advances. 2023, https://doi.org/10.1126/sciadv.adg5358
03.柳文媛/郑枫/韩凌飞团队设计DNA修复响应的微生物荧光传感器用于遗传毒性杂质的高灵敏和高通量筛选
构建遗传毒性杂质(GTIs)的可靠、灵敏和高通量评价体系对保障药物安全具有重要意义。本研究依据GTIs引起DNA损伤修复的原理,将不同修复途径(碱基切除修复、直接逆向修复等)的启动子作为传感元件、增强型绿色荧光蛋白基因(yEGFP)作为报告元件构建质粒,将其导入大肠杆菌和酿酒酵母中,并通过基因编辑手段改造菌株的过氧化物酶和膜转运蛋白基因,放大菌株的遗传毒性响应。构建的工程化全细胞微生物荧光传感器可在微孔板中对GTIs进行高通量筛选和毒理机制预测,助力微量药物杂质的遗传毒性快速评价。

示意图
论文信息:Li J., Ding H., Zhao Y., et al. DNA Repair-Responsive Engineered Whole Cell Microbial Sensors for Sensitive and High-Throughput Screening of Genotoxic Impurities. Anal. Chem. 2023,95, 34, 12893–12902. https://doi.org/10.1021/acs.analchem.3c02245
04.王磊/尤启冬团队全面阐述荧光偏振技术中的探针分子设计原理及其在药物发现中的重要意义
基于竞争性结合的荧光偏振(FP)测定法,是测量小分子结合亲和力的一种有效且成熟的工具。该方法既适用于药物发现中潜在化合物的高通量筛选(HTS),也适用于深入的候选化合物构效关系(SARs)研究。研究团队简要地介绍FP技术地基本理论和工作流程,然后从药物化学的角度重点介绍了典型 FP 探针分子的设计和应用。团队根据近年来的成功案例总结了不同类型探针分子的设计方法,并根据探针分子中配体的不同,对这些探针进行了分类,包括多肽、核酸、天然产物和小分子。该综述全面阐了FP技术在药物研发中的重要意义以及技术要点——探针分子的设计方法,进一步促进该技术在药物开发中的应用。

示意图:荧光偏振技术中的小分子设计原则
论文信息:Hua L., Wang D., Wang K., et al. Design of Tracers in Fluorescence Polarization Assay for Extensive Application in Small Molecule Drug Discovery. J. Med. Chem. 2023, 66, 16, 10934–10958
05.肖易倍/陈美容团队阐明CRISPR相关转座子系统的定点转座机制
研究团队聚焦来源于蓝细菌 Scytonema hofmanni 的CRISPR相关转座子系统(CRISPR-associated transposons, CAST),该系统融合了Tn7转座子的整合高效性及CRISPR-Cas系统的靶向特异性,能在RNA引导下促使DNA发生定点整合,和传统的基因插入工具相比,在效率和安全性上具备天然的优势。文章首先系统性地探究了该系统中转座酶TnsB的生化酶活性质,明确TnsB以3'-5'核酸外切酶发挥切割和整合活性并能特异性识别donor DNA末端重复序列。为进一步拓展CAST系统的应用前景,研究进一步尝试将Cas12k替换成dCas9,并将其与TniQ进行融合。结果显示N端融合TniQ的dCas9能成功介导TnsB/TnsC催化的基因定点插入。上述发现表明CAST系统具有作为位点可编程的特异性基因插入工具的巨大潜力,为今后挖掘和改造以获得更为高效可行的基因定点插入工具提供重要的理论依据。

示意图
论文信息:Zeng T., Yin J., Liu Z., et al. Mechanistic insights into transposon cleavage and integration by TnsB of ShCAST system. Cell Rep. 2023 Jul 25;42(7):112698
06.王伟团队成功构建可主动靶向肿瘤细胞并重塑TAMs表型的杂化纳米递药载体
阻断CD47-SIRP𝛼轴和重塑TAMs为抗肿瘤表型是两种增强肿瘤免疫治疗的有效手段。课题组构建了一种来源于M1型TAMs细胞外囊泡、RS17肽(一种与肿瘤细胞上CD47特异性结合并阻断CD47-SIRPα信号传导的抗肿瘤肽)修饰的杂化纳米递药载体(hEL-RS17),该载体可主动靶向肿瘤细胞并重塑TAMs表型。采用hEL-RS17递送化疗药、光敏剂、免疫佐剂(SPI@hEL-RS17),此纳米递送平台凭借着各组分的密切协同,联合多种治疗模式,展现出了增强的抗肿瘤效果。在激光照射下,SPI@hEL-RS17纳米颗粒对4T1乳腺肿瘤和B16F10黑色素瘤均表现出强大的疗效,不仅抑制了原发性肿瘤生长,而且还建立了长期免疫记忆,抑制了肿瘤的转移和复发。因此,该研究在基于CD47阻断的抗肿瘤免疫治疗方面展现出良好的应用潜力。

示意图
论文信息:Tang L., Yin Y., Cao Y., et al. Extracellular Vesicles-Derived Hybrid Nanoplatforms for Amplified CD47 Blockade-Based Cancer Immunotherapy. Adv. Mater. 2023. https://doi.org/10.1002/adma.202303835
07.狄斌团队利用GPCR受体包被技术实现高特异性的生物识别提升环境样品分析效能和灵敏度
近年来,狄斌团队围绕环境样品中痕量精神活性物质的定量分析开展了大量研究工作。本研究在前期工作基础上,建立了一种全新的策略,利用GPCR受体包被技术将传统磁富集的物理吸附升级为高特异性的生物识别,从而大大提高了前处理方法效能以及后续液质分析的灵敏度。课题组提出了受体亲和性磁固相萃取技术,采用包被高表达GPCR细胞膜的磁性脂质体作为吸附剂,制备修饰有CB1大麻素受体的新型吸附剂CM@Lip@Fe,实现复杂污水基质中特异性提取和富集THC的目的。基于CM@Lip@Fe配体-受体相互作用的高亲和力和分子选择性,其与HPLC-MS/MS联用在未经处理的污水中取得了5.17ng/L的定量限。方法优势包括无需有机溶剂,灵敏度较传统液液萃取提高了5倍,吸附剂用量低(75mg/L污水)和高效性。

示意图
论文信息:Zhu Z., Wang L., Jia Y., et al. Magnetic Liposomes Infused with GPCR-Expressing Cell Membrane for Targeted Extraction Using Minimum Organic Solvent: An Investigative Study of Trace THC in Sewage. Anal. Chem. 2023, 95, 34, 12613–12622
08.丁杨/张华清/周建平团队采用HDL仿生膜修饰技术实现干细胞中枢定向转运和神经修复治疗
间充质干细胞疗法近年取得突破性临床进展,尤其对阿尔茨海默症(AD)等神经退行性疾病治疗具有极好的应用前景,但病灶非特异性迁移仍是其疗效不佳的关键问题。基于上述间充质干细胞治疗难点,受内源活性微粒盘状高密度脂蛋白(HDL)生物合成和生理功能启发,本研究创新性提出:通过HDL桥接干细胞膜表面脂筏,完成间充质干细胞膜表面高效无损病灶靶向归巢修饰,构建膜杂化间充质干细胞传递系统,实现了间充质干细胞在AD动物模型中血脑屏障渗透、病灶富集、长效存活和旁观者效应等神经修复治疗优势。此外,本研究深入解析间充质干细胞AD治疗机制,发现入脑间充质干细胞可通过激活神经系统发育及神经炎症抑制等相关信号通路,实现AD脑内神经重塑。本研究设计的仿生膜修饰技术具有高效、稳定、温和等优势,为开发个性化活细胞药物输送平台提供了新思路和新方案。

示意图
论文信息:Jin Y., Tang Z., Shang S., et al. A Nanodisc-Paved Biobridge Facilitates Stem Cell Membrane Fusogenicity for Intracerebral Shuttling and Bystander Effects. Adv. Mater. 2023, https://doi.org/10.1002/adma.202302367
09.何玲/孙逸团队发现一种Keap1-Nrf2蛋白-蛋白相互作用抑制剂可有效治疗AD
阿尔兹海默症(Alzheimer’s disease, AD)已经成为全球重点关注的公众健康问题,但其发病机制尚不明确,药物研发的难度极大。yl6809永利检测中心何玲/孙逸团队联合海军军医大学庄春林团队通过基于结构、基于片段的药物设计技术,优化各个关键位点,开展系统构效关系研究,获得高活性化合物POZL。晶体学研究证明POZL与人Keap1-Kelch 结构域2.7Å分辨率的晶体之间存在强相互作用。动物在体及原代神经元离体研究进一步证明POZL可通过调控Keap1-Nrf2-AREs信号通路抑制中枢神经系统的氧化应激反应实现神经元保护作用,通过调控BACE1和NDP52的表达实现对AD病理蛋白Aβ及P-tau的抑制作用,改善突触功能,进而显著改善APP/PS1转基因AD模型小鼠的认知障碍。研究成果可为POZL作为AD治疗药物的研发和临床应用提供理论指导和实验依据。

示意图
论文信息:Yi Sun, Ling He, Chunlin Zhuang, et al. A potent phosphodiester Keap1-Nrf2 protein-protein interaction inhibitor as the efficient treatment of Alzheimer's disease. Redox Biol. 2023 Aug; 64:102793
10. 姚和权/高尚团队设计开发支链高烯丙基叔醇以及直链Z-式高烯丙基叔醇的高区域选择性及对映选择性合成方法
聚酮类天然产物是微生物天然产物的重要组成部分,具有广泛的药用价值和重要的生理功能。此类化合物往往包含着大量手性高烯丙基叔醇骨架,存在多个手性中心以及Z/E-构型多样的烯烃片段,使得围绕其进行的药物研发工作极具挑战性。另一方面,手性药物分子的立体构型对于生物活性有着极为重要的影响,不同的立体异构体生物活性差异显著,甚至具有完全不同的药理活性。团队针对手性高烯丙基叔醇骨架,设计开发了一类以酮为原料,铜催化不对称烯丙基加成反应。通过不同手性配体的使用,分别实现了支链、直链Z-式高烯丙基叔醇的高区域选择性及对映选择性合成。产物中烯基硅烷或烯丙基硅烷片段可以直接参与各类转化反应,快速、高效地丰富产物的结构多样性。

示意图:手性高烯丙基叔醇的不对称区域发散性合成
论文信息:Xu M., Lu Q., Gong B., et al. Copper-Catalyzed Enantioselective and Regiodivergent Allylation of Ketones with Allenylsilanes. Angew. Chem. 2023, https://doi.org/10.1002/anie.202311540
11. 杨鹏/肖易倍/孙昊鹏团队开发靶向Osimertinib耐药NSCLC的第四代EGFR抑制剂
肺癌是世界范围内最常发的癌症,其中非小细胞肺癌(NSCLC)占80%以上。在NSCLC患者中EGFR突变率高达50%,因此EGFR是NSCLC的重要治疗靶点。然而,EGFR获得性耐药突变使NSCLC的治疗面临巨大挑战。截止到目前,还没有抑制剂被批准用于治疗Osimertinib耐药的EGFRC797S突变。为了克服EGFRC797S耐药突变,课题组以Osimertinib为先导化合物,采用环化策略设计合成了一系列化合物。通过体外酶活和抗细胞增殖活性筛选得到候选化合物D51,D51能够显著抑制细胞增殖与EGFR下游信号传导,诱导细胞凋亡。动物实验表明,D51具有极高的安全性和良好的药代动力学性质,并且D51能有效抑制异种移植肿瘤的生长,其药效优于TQB-3804和Brigatinib。本研究提供了一种具有不同化学骨架的强效选择性EGFR抑制剂,为治疗 Osimertinib 耐药NSCLC提供了新的选择。

示意图
论文信息:Dong H, Ye X, Zhu Y, et al. Discovery of Potent and Wild-Type-Sparing Fourth-Generation EGFR Inhibitors for Treatment of Osimertinib-Resistance NSCLC. J Med Chem. 2023;66(10):6849-6868
12.丁杨/周建平团队开发酶敏感钙钛矿光敏剂用于乏氧肿瘤光动力治疗
光动力疗法(PDT)是高效消除肿瘤的治疗策略,但其组织氧分压依赖性高,在乏氧肿瘤中疗效严重受限,因此开发非氧依赖型光敏剂是PDT用于乏氧肿瘤治疗的关键。钙钛矿以其超高光催化效率在PDT中极具潜力,但固有易水解、安全性差等性质缺陷使其在生物医学中鲜有研究。本研究创新开发了三明治结构的酶敏感钙钛矿光敏剂,通过在钙钛矿表面包覆TiO2电子空穴转移介质克服水不稳定性,并于表面点击修饰酶响应聚合凝胶钝化光敏活性,促进生物稳定安全、肿瘤特异性渗透和细胞内化。本研究开发的钙钛矿光敏剂在乏氧肿瘤局部给药后,经多轮近红外辐照实现了肿瘤的完全消除,为开发新型光动力疗法提供了新思路与新技术。

示意图

